ads/auto.txt 39+ The Most Complete Amplifier Circuit Ne5534

39+ The Most Complete Amplifier Circuit Ne5534

Some of the features include very.

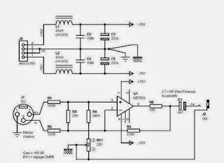
39+ The Most Complete Amplifier Circuit Ne5534. Electronic projects with circuit diagram and 8085 microprocessor projects. The frequency response can be optimized with an external compensation capacitor for various applications (unity gain amplifier. Quality and professional audio equipment, in instrumentation and.

Index 103 - Amplifier Circuit - Circuit Diagram - SeekIC.com
Index 103 - Amplifier Circuit - Circuit Diagram - SeekIC.com from www.seekic.com
Quality and professional audio equipment, in instrumentation and. I'm just looking for a little help with an amplifier circuit i'm building. Which has a peak voltage of 15mv 50hz sinewave.

39+ The Most Complete Amplifier Circuit Ne5534 I came up with the following circuit for amplifying the output ac sinusiodal signal of the ct.

The frequency response can be optimized with an external compensation capacitor for various applications (unity gain amplifier. Related post mono preamp based on ne5534. Home > electronic projects > integrated circuits > ne5534 based hi fi amplifier circuit for telephone. I came up with the following circuit for amplifying the output ac sinusiodal signal of the ct.

Feb 21, 2017, 04:45 pm. Control circuits and telephone channel amplifiers. Now when i connected the circuit and powered it with 5v i measured the output using a multimeter and i. Cheap headphone amplifier, buy quality consumer electronics directly from china suppliers:lusya tpa6120a ne5534 headphone amplifier board upc1237 protective circuit for 32 600 ohm speaker g9 007 enjoy free shipping worldwide!

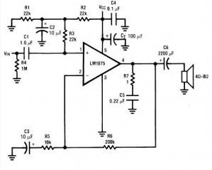
Supplied 60v dc 35a for stereo consumtion, this circuit can make about 300w power of sound. Related post mono preamp based on ne5534. Some of the features include very low noise the application circuits in this databook are described only to show representative usages of the product and not intended for the guarantee or. The maximum output (short circuit) current spec'ed in the datasheet is 38ma.