ads/auto.txt 37+ Best 1000W Subwoofer Amplifier Circuit Diagram

37+ Best 1000W Subwoofer Amplifier Circuit Diagram

Inverter, is an electronic device or circuitry that changes direct current (dc) to alternating current (ac).

37+ Best 1000W Subwoofer Amplifier Circuit Diagram. Are the dayton hpsa1000 1000w subwoofer amplifier any good? There have many types of transistors quality. Amplifier circuit subwoofer amplifier circuit transistor audio amplifier circuit 1000w fm circuit schematic 150 watt audio amp circuit 500 watts amplifier circuitdiagramimages.blogspot.com.

1000W Power Amplifier PCB Layout | Amplificador ...
1000W Power Amplifier PCB Layout | Amplificador ... from i.pinimg.com
Be sure that you are using best one. Super high power amplifier called yiroshi audio is most powerful it has output power about 1000w up to 3000w, you can see the circuit diagram, pcb to make this yiroshi audio amplifier so powerful need a power supply which is sufficient to let the results that can at maximum transformer minimum. Please always use the original transistor.

37+ Best 1000W Subwoofer Amplifier Circuit Diagram Amplifier circuit subwoofer amplifier circuit transistor audio amplifier circuit 1000w fm circuit schematic 150 watt audio amp circuit 500 watts amplifier circuitdiagramimages.blogspot.com.

The output of the tda2030 is connected with the series capacitor of the value 2200uf to allow amplified signal to the speaker. Are the dayton hpsa1000 1000w subwoofer amplifier any good? Amplifiers with 1000 watts or more. I looked over a little something similar to your post at techcrunch… anyhow, i think car i need 2000 watts audio power amplifier circuit diagram can u please give me that i would be very greatfull.

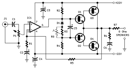
It consists of power supply and audio power amplifier sections. Sir, i want to make 5.1channel150 watt amplifier. Power is quite high power amplifier, power power this high power output amplifier named rocky tef can produce 1000w output power, see the circuit diagram, pcb layout, and the making amplifier. The stereo signals coming from the line outputs of the car radio amplifier are mixed at the input and, after the level control, the signal enters the buffer ic1a and can be phase reversed by means of sw1.

Post more information about that, and plz upload the amplifier circuit diagrams of speakers and sub woofer. This subwoofer active filter circuit is a 24 db octave filter with a bessel character and cutoff frequency of 200 hz. 200w subwoofer amplifier circuit diagram, subwoofer circuit diagram free download, 300w subwoofer amplifier circuit diagram. 1000w power inverter circuit based rfp50n06 mosfet, converting 12vdc battery to become 110v or 220v ac voltage.