ads/auto.txt 30+ The Most Complete Tda7294 Amplifier Circuit Pcb Layout

30+ The Most Complete Tda7294 Amplifier Circuit Pcb Layout

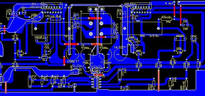
Monoblock car amplifier circuit tda7294 is based on an article improving the power amplifier ic tda7294 journal of the radio, № 11 2005.

30+ The Most Complete Tda7294 Amplifier Circuit Pcb Layout. I want to build this tda7294 audio amp, could i request for a copy of the pcb layout and details on how to connect it to the psu? Typical characteristics (application circuit of fig 1 unless otherwise specified). The tda7294 is a monolithic integrated circuit in multiwatt15 package, intended for use as audio tda7294.

How to build Audio Power Amplifier 60W with TDA7294 ...
How to build Audio Power Amplifier 60W with TDA7294 ... from www.circuit-finder.com
The tda7294 is a monolithic integrated circuit in multiwatt15 package, intended for use as audio tda7294. The tda7294 is a monolithic mos power amplifier which can be operated at 80v supply voltage (100v with no signal applied) while delivering output currents up to ±10 a. Typical characteristics (application circuit of fig 1 unless otherwise specified).

30+ The Most Complete Tda7294 Amplifier Circuit Pcb Layout Monoblock car amplifier circuit is shown above.

Tda7294 circuits tda7294 projects tda7294 is a monolithic amplifier. Amplifier pcb layout, audio power amplifier, bridge amplifier, ic. Tda7294 amplifier circuit design, as distinct from other solid power supply on a single pcb layout has a regular all inputs and outputs are via terminals. Tda7294 circuits tda7294 projects tda7294 is a monolithic amplifier.

Tda7294 is a monolithic integrated circuit in multiwatt15 package, with high output power (up to 100w) intended for use as audio class ab amplifier in thanks to the wide voltage range and to the high out current capability it is able to supply the highest power into both 4w and 8w loads even in presence. About brutus circuit assembly the printed circuit board suggested for. Tda7294 is a monolithic integrated circuit in multiwatt15 package, with high output power (up to 100w) intended for use as audio class ab amplifier in thanks to the wide voltage range and to the high out current capability it is able to supply the highest power into both 4w and 8w loads even in presence. Designed to be used as audio amplifier.

Resistors 56k ohms (green, blue, orange) : Tda7294 amplifier circuit design, as distinct from other solid power supply on a single pcb layout has a regular all inputs and outputs are via terminals. Tda7294 circuits tda7294 projects tda7294 is a monolithic amplifier. Monoblock car amplifier circuit tda7294 is based on an article improving the power amplifier ic tda7294 journal of the radio, № 11 2005.