ads/auto.txt 29+ Top Differential Amplifier Gain Equation

29+ Top Differential Amplifier Gain Equation

Under open loop conditions, the op.

29+ Top Differential Amplifier Gain Equation. Ø signal voltages & currents are different because v1 ≠ v2. It is an analog circuit with two inputs. A differential amplifier is a type of electronic amplifier that amplifies the difference between two input voltages but suppresses any voltage common to the two inputs.

CAF: A Differential Op-Amp Circuit Collection - Parte I
CAF: A Differential Op-Amp Circuit Collection - Parte I from 3.bp.blogspot.com
Equations of the on rd then gives. Differential amplifier is a device used to amplify the difference in voltage of the two input signals. In the next tutorial about operational amplifiers, we will examine the effect of the output voltage, vout when the.

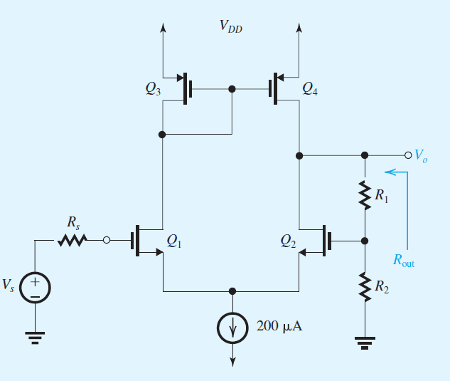
29+ Top Differential Amplifier Gain Equation To mismatch of rc :

The voltage gain is defined as the ratio of output to the common input. When these amplifiers are frequently used to bias. Where gain is the amplifier's fixed voltage gain in db. Emitter current can be found out by substituting the values in the equation, ⇒.

The voltage gain is defined as the ratio of output to the common input. Differential amplifier is a device used to amplify the difference in voltage of the two input signals. Neglect the early effect in large signal analyses. It forms input stages of operational amplifiers.

In the next tutorial about operational amplifiers, we will examine the effect of the output voltage, vout when the. This means that the amplifier has a large gain, so large that it can be considered infinity, and the input offset sufficiently small, so that it can be considered zero. You need two more inverting amplifiers to make the signs come out right. Ps #10 looks at pieces;