ads/auto.txt 10+ The Most Complete Tda7377 Amplifier Circuit Pcb

10+ The Most Complete Tda7377 Amplifier Circuit Pcb

The exclusive fully complementary structure of the output stage and the internally fixed gain guarantees the highest possible power performances with extremely.

10+ The Most Complete Tda7377 Amplifier Circuit Pcb. That the tda7377 ic has 4 channel input and 4 electronic circuit: 2 x 30w dual/quad power. 2 x 30w dual/quad power amplifier.

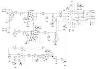
Digitally Controlled 2.1 Channel Analog Audio Power ...
Digitally Controlled 2.1 Channel Analog Audio Power ... from www.electronics-lab.com
That the tda7377 ic has 4 channel input and 4 channel output. With few external components tda7377 can obtain high audio power performances. The exclusive fully complementary structure of the output stage and the internally fixed gain guarantees the highest possible power performances with extremely.

10+ The Most Complete Tda7377 Amplifier Circuit Pcb That the tda7377 ic has 4 channel input and 4 channel output.

The tda7377 is a new technology class ab car radio amplifier able to work either in dual bridge or tda7377. Complete circuit power amplifier 2.1, 3 channel with tda7377, include in the layout, power supply, bass filter as well as the full pcb layout. , ltd tda7377 linear integrated circuit. The device has 2 distinct ground leads.

This power amplifier using or based on ic tda7377. The tda7377 is a new technology class ab car radio amplifier able to work either in dual bridge or tda7377. Electrical characteristics (refer to the test circuit, vs = 14.4v; , ltd tda7377 linear integrated circuit.

The tda7377 is a new technology class ab car radio amplifier able to work either in dual bridge or tda7377. The fault diagnostics makes it possible to detect mistakes during car radio set. The tda7377 is a new technology class ab car radio amplifier able to work either in dual bridge or tda7377. With few external components tda7377 can obtain high audio power performances.